This was from official Microslop documentation https://web.archive.org/web/20260216165612/https://learn.microsoft.com/en-us/training/modules/introduction-to-github/3-components-of-github-flow

This was from official Microslop documentation https://web.archive.org/web/20260216165612/https://learn.microsoft.com/en-us/training/modules/introduction-to-github/3-components-of-github-flow

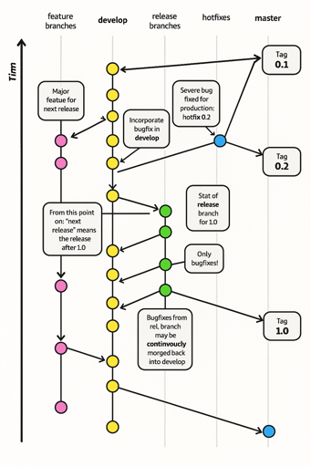
And Microsoft stole it from a different developer, who posted it back in 2011… and then ran it through Copilot without even checking it thoroughly before adding it to training documentation.
Makes me wonder how much of the training documentation is AI generated…
Considering their recent output?
Probably all the latest pubs.